注册英国公司需谨慎
什么样的情况下需要谨慎?
为了追求极致低成本需要谨慎;如果不介意成本和精力开销,请上车。
不知不觉,注册英国公司快满两周年了。两年前写了教程,鼓励了一些人上了车,也回过不少求助邮件,甚至还尝试商业化,做代办业务(当然现在已经停了)。
过程中发现了不少问题,因为懒也一直不动笔写,直到最近又看到不少爆吹英国公司的内容,提醒几句还被人背后冷嘲热讽(在群里看到这张截图)。

截图里就是不知道区分 VAT 和 Company Tax(即每年的 CT600 申报)。企业税针对利润部分课税的,如果你不掌握技巧,不知道如何摊入成本,税是比较高的;甚至还有人忘记报税,罚款就是 100 英镑起步。
怕之前的内容对读者误导,因此借此机会告知大家风险。
授人以鱼不如授人以渔
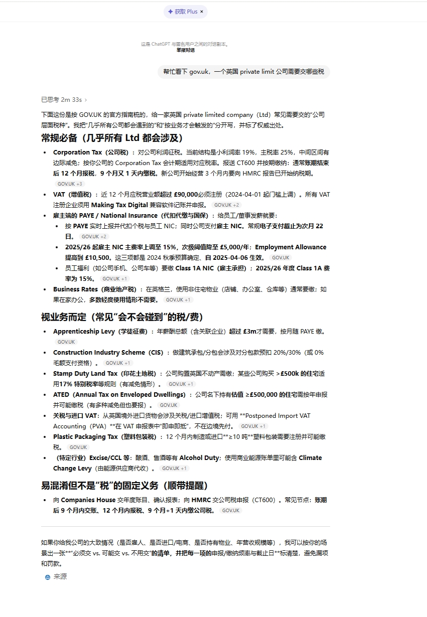
很多人以为注册下来就完事。如果好好读一下 www.gov.uk 的文章,这种常识错误是可以避免的。如果你懒怎么办?现在 AI 这么强大了,为了避免幻觉问题,可以让 AI 检索英国官方网站,找到信息源之后自己读一读。我给一个示范:https://chatgpt.com/share/689aeed0-60f8-8004-a3da-25d75a8290d6

小技巧
不要只听中文的信息源一面之词,包括本博客
英国公司常见的坑
下面这些是我两年以来看到过的一些坑
- 注册地址异常有的人可能找的代理,只交了第一年地址费用,后面地址的所有人会提交 RP07 表格 [1]给 Companies House 就异常了。英国公司地址异常后会变更为
PO Box 4385, [Company number]: Companies House default address, Cardiff, CF14 8LH
不处理就无法提交每年的年报,甚至启动除名流程[2]。
- 年审 Confirmation Statement 逾期Confirmation Statement(大家常称为年审)的时间窗口较短,只有两周时间,好在比较简单,只要每年定好时就不会错过。
问题:Confirmation Statement 逾期有什么后果?
补救及时就不会有惩罚,但如果长期忽略,会有罚款,强制解散,甚至刑事责任(当然是大英帝国的刑事责任)
问题:那我怎么知道我提交的有没有更新
答:可以在 find-and-update: https://find-and-update.company-information.service.gov.uk/ 看到自己公司的上次提交时间和下次起始时间 - 财报 accounts 逾期每年的 accounts 分几块
- 将 accounts 提交给 Companies House (类似国内的工商)
- 将 accounts 提交给 HMRC (类似国内的税务)
- 利润部分交税的 CT600 表格
Company Tax Return (CT600) 逾期会有什么后果?
它的时间范围很广,通常是跨年度的。但如果一直忽略有什么后果?罚多少钱可以参考这个[4],100 英镑起步。
- 我需要提交 Company Tax Return (CT600) 吗?部分人公司尚未开始经营,认为自己就不用提交每年的 CT600 Return。实际上是以 HMRC 认定为准的。是否要提交,其实很简单,看你收到的通知,通常会用平信发到你的注册地址。
如果不放心,提交是最保险的,哪怕金额全是 0。
小技巧
养成习惯,看公司注册地址的平信,重要内容都会寄过来,尤其是带截止时间的。(同时谨防诈骗)
- 注册下来但没拿到 Auth Code有人在 Fiverr 找代理注册,但代理最后没交付公司的 Auth Code,导致什么事情都要找代理。而代理一旦人间蒸发,就相当被动了。可以说是相当缺德了。
解决办法:如果能收到平信扫描件,则可以直接找回 Auth Code;不能收到,则可以平信修改公司的注册地址到自己控制的地址,然后再找回。
- 不能证明是公司开支,导致补税有网友分享,他把开支算在公司里,但是没有要 invoice,invoice 也没有标注公司名称,导致补税。
事实上董事有义务保管好公司开出去和收进来的 invoice,是一项法定义务。并且不是所有开支都可以计入公司开支的,需要在合情合理的范围内。
- 账户难开英国公司的一个普遍问题是,你没有居住在英国,很多服务都拒绝开户。例如一些本地银行、甚至苹果开发者账号都有部分人无法开出来(别问我怎么知道的)
而 Wise Business 被人诟病的地方是会有封账户的可能,群里就有网友遇到过,他是做开发外包的,收款后被封账户。
空中云汇:能不能开户存在不确定性,有的人开不出来,但我开出来过。
英国离岸免税的传闻是真的吗
我一直想在 gov.uk 上确认这个说法,但是发现它有极其严格的认定条件。我想这里摘录我给网友的一封回复邮件。因为我不是专业人士,下面的说法仅供参考,
免税
我再次搜索尽量权威的说法,开始理解为什么会有这样的状况,线索来自于 RapidFormations 这篇文章“Are UK companies taxed on income made abroad?”
它的大概意思是,如果你的英国公司在海外有分支,可以选择交税的方案。
第一种:海外利润豁免企业所得税。但这样海外分支的成本就不允许抵扣英国母公司成本;
第二种:海外利润正常交税,这样成本也能抵扣
原因是海外分支在当地也要交税,这涉及到了双重征税豁免问题。支持海外分支不计英国企业所得税可以增加英国公司的竞争力。
还有一篇更直观的文章,来自于 ABB
这个依据来自于 Corporation Tax Act 2009 18A 条款。
更多相关的文件
- Foreign branch taxation
- INTM281000 – Foreign Permanent Establishments of UK Companies
查找的关键词应当是:Foreign Permanent Establishments 和 Foreign Branch Exemption Election 根据上面的资料,选择 (election) 境外分支免税需要在提交第一个 account 时作出选择,一经提交无法更改。 在推特上看到有 HMRC 查税的例子,验证我的担心。
以上,结论是部分正确,但有太多限制条件。没有专业 accountant 支持的情况下不建议不报。
如何尽量降低英国公司每年成本
- 如何将地址成本降到最低?地址分两类:
-
- 注册地址
-
- 董事服务地址
注册地址目前找到最便宜的是 GhostMail : https://ghostmail.co.uk/,目前我正在测试使用。
董事服务地址最便宜的方案是 UK Postbox: https://www.ukpostbox.com/ ,不收信免费(通常只会寄到注册地址,而不是董事服务地址)。
-
- Confirmation Statement 成本如何降到最低记得自己去 www.gov.uk 申报,不要找代理。目前官方费用 £34 是无法避免的。
- Company Tax (企业利润税)如何降到最低首先进公司账上需要谨慎。公司的开支尽量走企业账户支出,留存好 invoice,带公司名。需要注意收到的 invoice: https://createinvoice.uk/ 符合规范
- 上面两个报告的申报成本英国的 ECCTA 法案的影响,有一些增加透明度的变更:Changes to UK company law
其中一项是不能再用英国官方免费 WebFiling 填报,只能用商业软件填报,哪些软件又便宜又靠谱,暂时不清楚。Reddit 上推荐 freeagent 的比较多。由于没有本地商业银行账户,free agent 不是 free 的。首年 £165,次年 £330。你也可以用 BC Easy Filer : https://www.easyfiler.co.uk/ 之类的方案,看上去比较原始,胜在便宜。
尽量不要在财报上出现问题,否则找会计事务所处理就会比较贵。国内也有一些事务所,你可以咨询报价。
- ICO 注册成本这个也涨价了,如果你自测表单测出来需要交,小企业一年 52 英镑,想要降低成本,除非不开张营业,或者完全不搜集用户信息。
为什么不再推荐为了低成本去注册英国公司
原因有两个
- 开始有很多替代方案,起步成本更低
- 英国公司的成本在上涨
- Confirmation Statement 涨价
- ICO 注册涨价
- 强制商业软件报税
英国公司替代方案
- SaaS 收款:个人用护照注册香港 stripe 收款,可以起步阶段小额测试;也可以是 creem 之类支持国内开发者的方案。(都没有大规模收款测试,请谨慎使用)
- 苹果开发者:国内公司注册;个人开发者注册;万里汇推出了个人开发者收款的方式。
- 电商独立站收款:比如 PayPal 的跨境收款宝;万里汇等都对电商用户友好。
如何最低成本注册和注销英国公司
答案是:不要走 1stformations 之类的代理平台,直接找英国官方注册和注销,价格是最低的。
注册地址:Register your company
注销地址:Close down your company ,注销教程可参考这篇(含讲解和截图):https://netcup.notion.site/24f54a23f8608060bb9ad7d8f5c1e29e
截至18/10/2025
1stFormations已经不让中国账单地址注册Privacy Package了,只能购买最贵的149.99英镑的非居民包,英国公司对比美国公司已经失去了最后的性价比。
以下是1stFromations的提示原文:
Error: This package is not available to you.
CHINA is on our Enhanced Due Diligence list, which requires additional compliance requirements.
Customers wishing to form a company from an Enhanced Due Diligence (EDD) country, or with a resident of that country in the company structure, must purchase our Non-Residents Package which provides support for EDD countries.
All other orders will be cancelled and refunded.
Thank you for your co-operation.
原创文章,作者:admin,如若转载,请注明出处:https://www.uqvn.com/1259.html